MELSEC-FFX2N-48ET 仕様

性能仕様
| 適用シーケンサ | |
| 質量 | |
| 電源仕様 | |
| 定格電圧 | |
| 電圧許容範囲 | |
| 定格周波数 | |
| 電源ヒューズ | |
| 突入電流 | |
| 消費電力 | |
| DC24Vサービス電源 | |
| 入力仕様 | |
| 入力点数 | |
| 入力接続形状 | |
| 入力形式 | |
| 入力信号形式 | |
| 入力信号電圧 | |
| 入力信号電流 | |
| 入力インピーダンス | |
| 入力ON感度電流 | |
| 入力OFF感度電流 | |
| 入力応答時間 | |
| 入力回路絶縁 | |
| 入力動作表示 | |
| 入力回路構成 | |
| 出力仕様 | |
| 出力点数 | |
| 出力接続形状 | |
| 出力種別/形式 | |
| 外部電源 | |
| 最大負荷 | 抵抗負荷 |
| 誘導性負荷 | |
| 開路もれ電流 | |
| 応答時間 | OFF→ON |
| ON電圧 | |
| 応答時間 | ON→OFF |
| 回路絶縁 | |
| 出力動作表示 | |
| 出力回路構成 | |
FX1N,FX3G,FX2N,FX3U |
0.85kg |
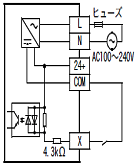
AC100V~240V |
AC85V~264V |
50/60Hz |
250V 5A |
AC100V:最大40A 5ms以下 AC200V:最大60A 5ms以下 |
35W |
DC24V 460mA以下 入出力増設ブロックを接続時は、DC24Vサービス電源を消費します。 |
24点 |
脱着式端子台(M3ネジ) |
シンク |
無電圧接点入力またはNPNオープンコレクタトランジスタ |
DC24V±10% |
5mA/DC24V |
4.3kΩ |
3.5mA以上 |
1.5mA以下 |
約10ms |
ホトカプラ絶縁 |
入力ON時パネルのLED点灯 |
24点 |
脱着式端子台(M3ネジ) |
トランジスタ/シンク出力 |
DC5V~30V |
0.5A/1点 コモンあたりの合計負荷電流は下記としてください。 ・出力4点/コモン:0.8A以下 ・出力8点/コモン:1.6A以下 |
12W/DC24V |
0.1mA以下/DC30V |
0.2ms以下/200mA(DC24V時) |
1.5V以下 |
0.2ms以下/200mA(DC24V時) |
ホトカプラ絶縁 |
ホトカプラ駆動時パネルのLED点灯 |
一般仕様
| 周囲温度 | ||
| 相対湿度 | ||
| 耐振動 | DINレール取付時 | 周波数:10~57Hz |
| 周波数:57~150Hz | ||
| 直接取付時 | 周波数:10~57Hz | |
| 周波数:57~150Hz | ||
| 耐衝撃 | ||
| 耐ノイズ | ||
| 耐電圧 | ||
| 絶縁抵抗 | ||
| 接地 | ||
| 使用雰囲気 | ||
| 使用高度 | ||
0~55℃・・・・・動作時 -25~75 ℃・・・・・保存時 |
5~95%RH(結露しないこと)・・・・・・動作時 |
片振幅:0.035mm X,Y,Z各方向10回(合計各80分) 判定基準は、IEC61131-2による |
加速度:4.9m/s2 X,Y,Z各方向10回(合計各80分) 判定基準は、IEC61131-2による |
片振幅:0.075mm X,Y,Z各方向10回(合計各80分) 判定基準は、IEC61131-2による |
加速度:9.8m/s2 X,Y,Z各方向10回(合計各80分) 判定基準は、IEC61131-2による |
147m/s2、作用時間11ms、正弦半波パルスにてX,Y,Z各方向3回 判定基準は、IEC61131-2による |
ノイズ電圧1,000Vp-p,ノイズ幅1μs,立上り1ns,周期30~100Hz のノイズシミュレータによる |
電源端子(AC電源)とアース端子間:AC1500V 1分間 DC24Vサービス電源、および入力端子(DC24V)とアース端子間:AC500V 1分間 出力端子(トランジスタ)とアース端子間:AC500V 1分間 |
各端子とアース端子間:DC500V絶縁抵抗計にて5MΩ以上 |
D種接地(接地抵抗:100Ω以下) (強電系との共通接地は不可) 接地は、専用接地または共用接地してください。 |
腐食性,可燃性ガスがなく、導電性のじんあい(ほこり)がひどくないこと |
2000m以下 大気圧以上に加圧した環境下では使用できません。故障する可能性があります。 |

