SOPIPM

表面実装パッケージ型IPM

SOPIPM™は、基板実装が容易な表面実装パッケージを採用したIPM(インテリジェントパワーモジュール)です。エアコンのファンモーターなど、搭載スペースの限られる小容量モーター駆動用途に最適です。

特長

  • ピン配列の最適化により、基板設計が容易となり、周辺部品を含めた実装面積の縮小に貢献
  • 端子間の絶縁距離確保でコーティング剤塗布工程が不要となり、基板実装が容易
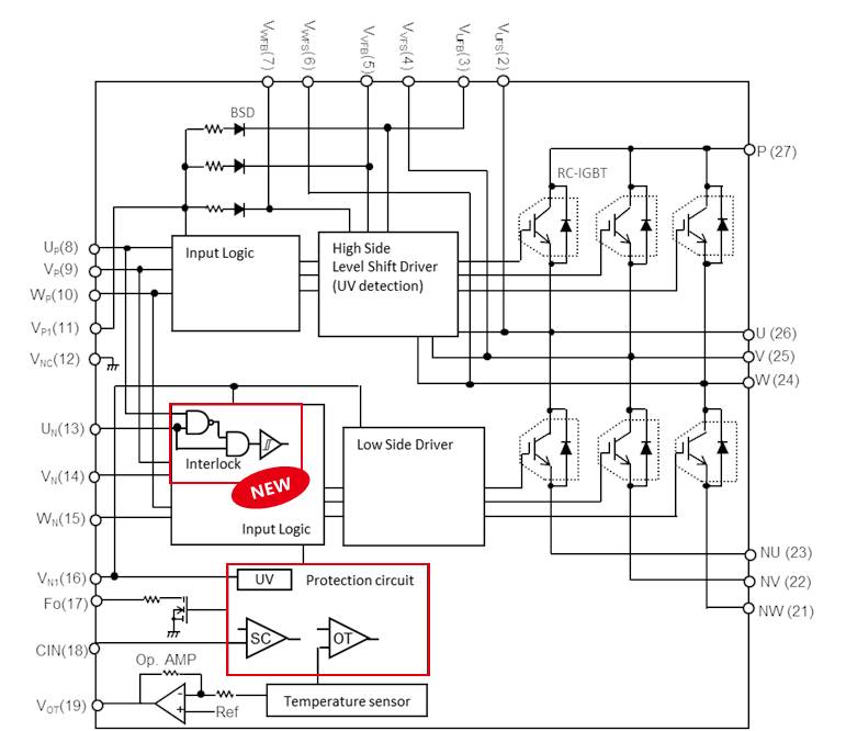
  • ゲート駆動回路及び当社製品DIPIPM™と同等の保護機能を有した制御ICも搭載。新たに上下導通防止インターロック機能も追加
  • RC-IGBT※1搭載により、高効率なインバーター動作を実現しつつパッケージを小型化
  • 電流制限抵抗付きBSD※2を内蔵し、外付け部品数の削減が可能
  • ※1:Reverse conducting IGBT
  • ※2:Bootstrap Diode
DIPIPM、SOPIPM、SLIMDIP、DIPIPM+、DIPPFC、CSTBTは三菱電機株式会社の商標です

主な用途

  • エアコン
  • 洗濯機
  • 冷蔵庫
  • 食洗器
  • 換気扇・小型ファン
  • ポンプ

ラインアップ

形名 定格電流 定格電圧
2A 600V

ピックアップ

絶縁距離を確保した最適な端子配列

  • 端子間絶縁距離の確保

  • 最適な端子配列

保護機能内蔵で追加部品不要、配線性容易で搭載面積を抑制可能、端子間の絶縁距離確保で追加工程不要のため、競合製品と比べ、約50円分のコスト削減効果が期待できます。

内部機能ブロック図

安全で堅牢な動作を担保する保護機能

現行DIPIPM同等の保護機能(UV/SC/OT)に加え、インターロック機能を追加
  • UV:制御電源低下保護
  • SC:短絡保護
  • OT:過熱保護
  • IL:インターロック
  • VOT:アナログ温度出力
  • BSD:ブートストラップダイオード

ドキュメント

関連製品

SLIMDIP

挿入タイプで最小のパッケージ

超小型DIPIPM

小容量のデファクトスタンダードパッケージ

関連情報

損失シミュレーター

パワーモジュールの損失・温度上昇を簡易的に計算するシミュレーターです。

FAQ

よくある質問に対する回答を掲載しています。

評価基板

DIPIPMを用いたインバーター機器の開発をサポートします。