HVIC

高耐圧ゲートドライバーIC

HVIC(High Voltage IC)は、パルストランスやフォトカプラを用いたパワーMOSFETやIGBTのゲート駆動に代わり、マイコンなどの入力信号で直接ゲートを駆動する高耐圧ICです。レベルシフト回路により、半導体チップ内部で絶縁し、また各種保護機能(電源電圧低下保護、インターロック機能、入力信号フィルター機能、エラー出力機能など)を内蔵することで機器の信頼性向上を図ることができます。三菱電機HVICは、駆動回路によく用いられるハーフブリッジタイプの製品を数多く取りそろえ、すべての製品がRoHS指令(2011/65/EU, 2015/863/EU)に準拠しています。

特長

  • ハイサイド素子駆動のための高耐圧フローティング回路内蔵
  • フローティング回路への信号(レベルシフト)機能内蔵
  • ハイサイドゲートドライバー部の高耐圧分離構造
  • レベルシフト部の高耐圧NMOS構造

主な仕様

  • 汎用インバーター
  • ACサーボ、ブラシレスDCモータ
  • 蛍光灯、HID照明、LED照明
  • 電圧変換機
  • IHクッキングヒーター
  • エアコン・洗濯機

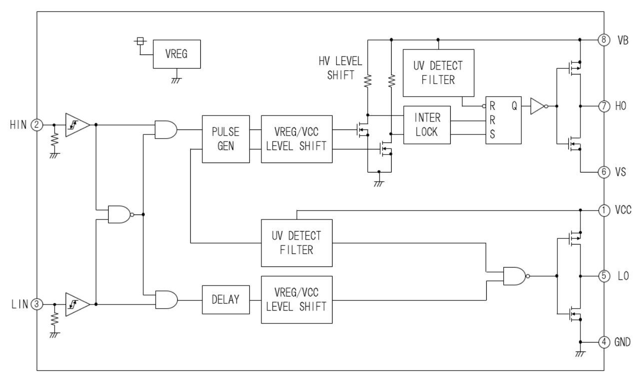
ブロック図(例)

内部ブロック図(Half-bridge)

内部ブロック図(3phase)

ラインアップ

耐電圧(V)
素子駆動方式
1200V
Half Bridge
600V
3 Phase
600V
Half Bridge
24V
Single Low Side
出力電流(A)
(typ.)
0.2/-0.35 - -
0.2/-0.5 - - -
0.5 - - -
1.0 - -
1.75/-0.8 - - -
2.0 - - -
3.25 - - -
3.5 - - -

ドキュメント